Organigramma
Benvenuti nella pagina dell'organigramma di UNICEF COMITATO PROVINCIALE L'AQUILA. Qui potrai trovare informazioni dettagliate sulla struttura internazionale, nazionale e locale della nostra organizzazione, che si impegna a promuovere i diritti dei bambini attraverso programmi educativi e interventi umanitari in situazioni di emergenza.

Struttura internazionale
La struttura internazionale di UNICEF è composta da diverse sedi e uffici in tutto il mondo, coordinati da un team globale che lavora per garantire il benessere e la protezione dei bambini in ogni paese.

Struttura nazionale
A livello nazionale, UNICEF opera attraverso comitati provinciali e regionali, come il nostro a L'Aquila, che si occupano di implementare programmi educativi, rispondere a emergenze umanitarie e difendere i diritti dei bambini.

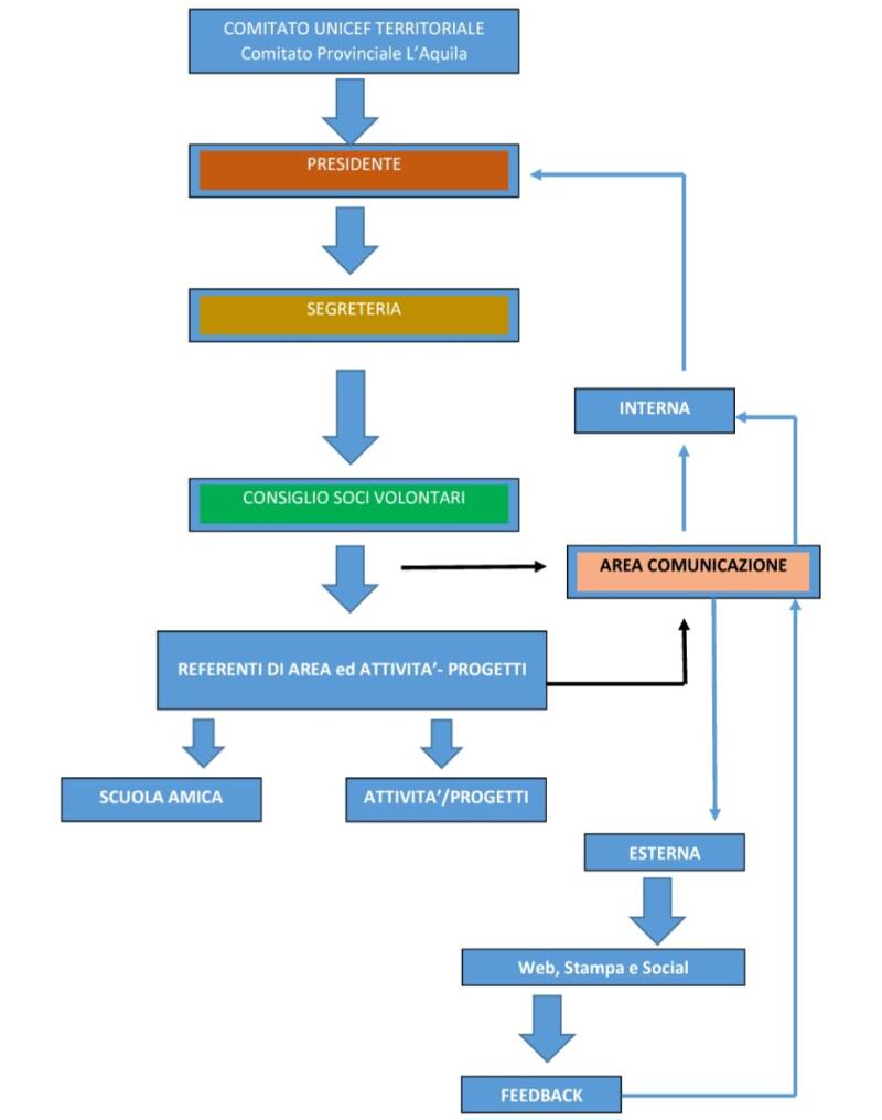
Struttura locale
Il Comitato Provinciale di UNICEF a L'Aquila è composto da professionisti, volontari e sostenitori che lavorano insieme per promuovere la missione dell'organizzazione a livello locale, garantendo che ogni bambino abbia accesso ai servizi di cui ha bisogno per crescere sano e felice.
Contattaci per ulteriori informazioni
Se desideri saperne di più sull'organigramma della nostra organizzazione, non esitare a contattarci. Siamo qui per rispondere a tutte le tue domande.